1 项目简介
1.1 nginx
#user nobody;
worker_processes 1;
#error_log logs/error.log;
#error_log logs/error.log notice;
#error_log logs/error.log info;
#pid logs/nginx.pid;
events {
worker_connections 1024;
}
http {
include mime.types;
default_type application/octet-stream;
#log_format main '$remote_addr - $remote_user [$time_local] "$request" '
# '$status $body_bytes_sent "$http_referer" '
# '"$http_user_agent" "$http_x_forwarded_for"';
#access_log logs/access.log main;
sendfile on;
#tcp_nopush on;
#keepalive_timeout 0;
keepalive_timeout 65;
#gzip on;
server {
listen 80;
server_name localhost;
#charset koi8-r;
#access_log logs/host.access.log main;
location / {
root html;
index index.html index.htm;
}
#error_page 404 /404.html;
# redirect server error pages to the static page /50x.html
#
error_page 500 502 503 504 /50x.html;
location = /50x.html {
root html;
}
}
server {
listen 80;
server_name git.tianji.com;
location / {
proxy_pass http://localhost:10880;
}
}
server {
listen 80;
server_name jenkins.tianji.com;
location / {
proxy_pass http://localhost:18080;
}
}
server {
listen 80;
server_name mq.tianji.com;
location / {
proxy_pass http://localhost:15672;
}
}
server {
listen 80;
server_name nacos.tianji.com;
location / {
rewrite /(.*) /nacos/$1 break;
proxy_pass http://localhost:8848;
}
}
server {
listen 80;
server_name xxljob.tianji.com;
location / {
rewrite / /xxl-job-admin break;
proxy_pass http://localhost:8880;
}
location /xxl-job-admin {
proxy_pass http://localhost:8880;
}
}
server {
listen 80;
server_name es.tianji.com;
location / {
proxy_pass http://localhost:5601;
}
}
server {
listen 80;
server_name api.tianji.com;
location / {
proxy_set_header Host $host; # 传递原始Host头
proxy_pass http://192.168.150.101:10010;
# proxy_pass http://192.168.150.1:10010; # 由于要修改网关在本地测试,所以代理到本地IP
}
}
server {
listen 80;
server_name www.tianji.com;
location / {
root /usr/local/src/tj-portal;
index index.html index.htm;
# proxy_pass http://192.168.150.1:18082;
}
location /img-tx {
rewrite /img-tx/(.*) /$1 break;
proxy_pass http://wisehub-1312394356.cos.ap-shanghai.myqcloud.com;
}
}
server {
listen 80;
server_name manage.tianji.com;
location / {
root /usr/local/src/tj-admin;
index index.html index.htm;
# proxy_pass http://192.168.150.1:18081;
}
location /img-tx {
rewrite /img-tx/(.*) /$1 break;
proxy_pass http://wisehub-1312394356.cos.ap-shanghai.myqcloud.com;
}
}
}
1.2 docker

1.3 项目进度

1.4 项目访问
00.网络
a.虚拟网络编辑器(VMnet8)
子网IP 192.168.150.0
子网掩码 255.255.255.0
NAT设置 192.168.150.2
DHCP设置 192.168.150.98 192.168.150.254
b.网络适配器(VMnet8 -> TCP/IPv4)
IP地址 192.168.150.1
子网掩码 255.255.255.0
默认网关 192.168.150.2
c.虚拟机
# 用户名
root
# 密码
123321
01.hosts
192.168.150.101 git.tianji.com
192.168.150.101 jenkins.tianji.com
192.168.150.101 mq.tianji.com
192.168.150.101 nacos.tianji.com
192.168.150.101 xxljob.tianji.com
192.168.150.101 es.tianji.com
192.168.150.101 api.tianji.com http://192.168.150.101:10010
192.168.150.101 www.tianji.com http://192.168.150.101:18082 http://192.168.150.101:18082/index.html
192.168.150.101 manage.tianji.com http://192.168.150.101:18081 http://192.168.150.101:18081/index.html
---------------------------------------------------------------------------------------------------------
delete请求
http://api.tianji.com/ts/orders/1597502678241378305
被nginx反向代理到
http://192.168.150.101:10010/t3/orders/1597502678241378305
被gateway路由到
http://192.168.150.101:8088/orders/1597502678241378305
02.service
Seata http://192.168.150.101:7099/
RabbitMQ http://192.168.150.101:15672/ tjxt/123321
Nacos http://192.168.150.101:8848/nacos/ nacos/nacos
xxl-job-admin http://192.168.150.101:8880/xxl-job-admin/ admin/123456
Elasticsearch http://192.168.150.101:9200/
Jenkins http://192.168.150.101:18080/ root/123
Gogs http://192.168.150.101:10880/ tjxt/123321
kibana http://192.168.150.101:5601/
Sentinel
mongo
mysql http://192.168.150.101:3306/ root/123
redis http://192.168.150.101:6379/ 123321
tomcat /usr/local/src/tomcat 8080
nginx /usr/local/src/nginx 80
03.tianji_refer运行
a.出错
src/main/java/com/tianji/promotion/constants/DiscountType.java
src/main/java/com/tianji/promotion/handler/CouponJobHandler.java
b.界面
http://192.168.150.101:18081 13500010002 / 123456 或 admin
http://192.168.150.101:18082 13500010003 / 123456
c.原型
用户端:https://lanhuapp.com/link/#/invite?sid=qx0Fy3fa 密码: ZsP3
管理端:https://lanhuapp.com/link/#/invite?sid=qx03viNU 密码: Ssml
2 我的课表:LearningLessonController
2.1 业务流程

2.2 业务实体
2.2.1 分页请求参数

2.2.2 分页结果

2.2.3 课程、用户、订单、课表

2.2.4 统一返回实体类:VO、PO

2.3 业务接口统计

2.3.1 添加课程到课表


2.3.2 分页查询我的课表

2.3.3 查询正在学习的课程

2.3.4 根据id查询指定课程的学习状态

2.4 实现业务接口
2.4.1 添加课程到课表

2.4.2 分页查询我的课表

2.4.3 查询正在学习的课程

2.4.4 查询指定课程信息

2.4.5 删除指定课程信息

2.4.6 统计课程的学习人数

2.4.7 校验当前课程是否已经报名

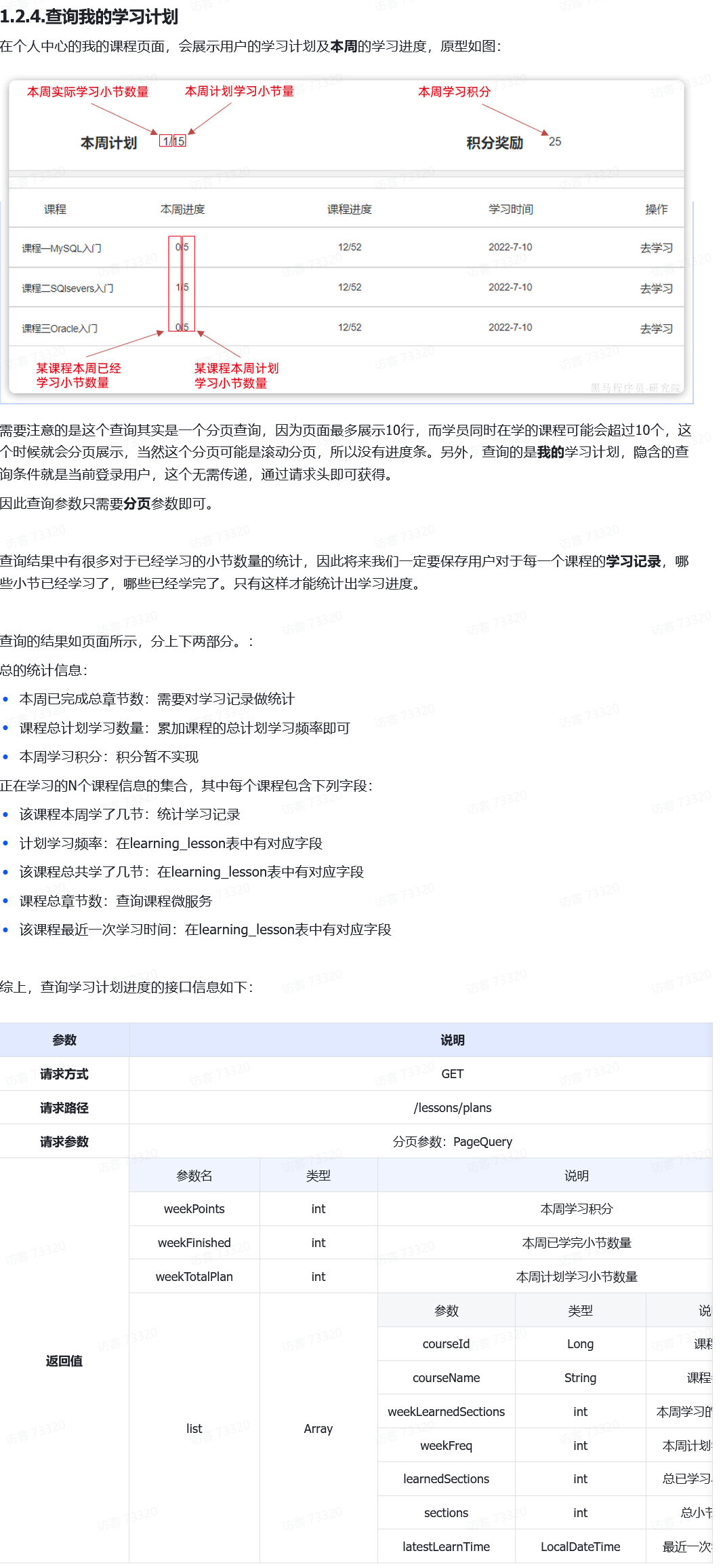
3 学习计划和进度:LearningRecordController
3.1 业务流程

3.2 业务接口统计
3.2.1 创建学习计划

3.2.2 查询学习记录

3.2.3 提交学习记录

3.2.4 查询我的学习计划

3.3 实现业务接口
3.3.1 创建学习计划

3.3.2 查询学习记录

3.3.3 提交学习记录

3.3.4 查询我的学习计划

4 高并发优化
4.1 高并发优化方案

4.2 播放进度记录方案改进

4.3 延迟任务

5 问答系统